
来源:建筑业报

答:打开申报系统,点击左上角菜单中文件下的新建申报材料,打开向导,根据向导提示,按要求填写相关内容,向导完成后,系统会提示保存制作zzb数据包,保存后,系统进入操作主界面。
注意:除建筑业特级相关申报外,一个申请材料只能申请一个事项。
答:在申报系统中所有企业申报信息填完保存之后,点击左上角菜单中数据下的【生成数据包】,即可生成zbb数据包。使用查看软件中左上角点击菜单中文件下的【打开】,可打开zbb数据包,最后点击打印按钮即可打印出纸质版材料,企业证明材料不会打印出来的。
注意:查看软件只能查看,不能修改。如需修改,请用申报软件打开zzb格式数据包修改,修改完成后需再次生成zbb数据包,每次生成,申请表条码将重新生成。
答:打开申报系统,点击左上角菜单中文件下的新建陈述材料,系统打开陈述材料制作界面,点击添加公示意见输入材料编号(即企业申请条码),获取公示意见,保存后,系统进入操作主界面。
陈述材料的制作是按照申请事项来制作的,一次加载只能加载一个公示意见包。如果有多个事项进行陈述,则需要制作多个陈述材料数据包。
材料编号:资质申报软件打印的资质申请表首页上方条码位置的编码。
答:系统在数据填写时,一般情况会校验,校验不通过的情况下,会给出提示。证明材料上传格式只能是jpg和pdf格式的,jpg格式500K以内,pdf10M以内。
在填写数据和添加证明材料时,建议关闭360安全卫士、360防病毒等软件,否则可能会造成数据保存失败。
答:断电、系统崩溃、优盘故障等情况可能造成数据包损坏且无法修复。
使用360安全卫士等安全软件或者杀毒软件,可能会造成数据包损坏。我们建议您经常将制作的数据包复制到另一个目录或磁盘进行备份。
注意:请不要将数据包保存到U盘或者移动硬盘等移动存储介质中进行填报,也不建议用户将数据包保存到C盘和桌面进行填报。
答:打开申报软件点击左上角菜单中帮助下的内容,即可链接到帮助手册。
答:企业现有资质信息只可以修改证书编号、批准日期、有效期。本次申请资质信息不能修改。如果填写错误,只能重新开始填报。
答:使用资质申报软件,完成申报材料填写;打印申请表(没有申报条码的申请表)。加盖企业公章及法人签字后,扫描为PDF文档;将PDF版申请表做为附件上传到申报数据包中(企业基本情况-证明材料-资质申请表);
关于申报要求
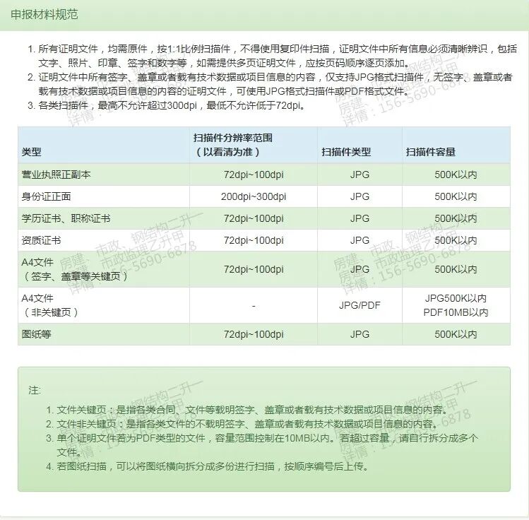
答:证明文件要求如下:
(1)所有证明文件,均需原件,按1:1比例扫描,不得使用复印件扫描,证明文件中所有信息必须清晰辨识,包括文字、照片、印章、签字和数字等,如需提供多页证明文件,应按页码顺序逐页添加;
(2)证明文件中所有签字、盖章或者载有技术数据或项目信息的内容,仅支持JPG格式扫描件,无签字、盖章或者载有技术数据或项目信息的内容的证明文件,可使用JPG格式扫描件或PDF格式文件;
(3)若要详细了解每个类别的证明文件要求,请参见http://jsb.justonetech.com中申报材料章节;
(4)若文件太大,超过了大小的要求,需要单独处理,可以将一个大文件分成几个符合大小要求的小文件即可。
答:此类(具有多页)证明文件只需提供关键页、加盖公章页的扫描件,(如能体现合同双方名称、工程中标金额、工程规模等考核指标,签字盖章页等内容),通用条款可使用扫描件或PDF格式文件。具体各类证明文件的要求,请参考企业申报软件的证明文件说明。
答:企业已经填写好申报资料之后,如果需要修改,可以重新打开zzb后缀的文件并且修改,但是必须重新生成数据包,生成数据包文件是zbb后缀的,生成后,需要重新打印申请表。
答:除了把最新的上报数据包交给受理部门以外,还需要打印纸质的资质申请表并且加盖企业章。
答:仅允许使用软件进行裁剪,但不允许对扫描件进行任何修饰处理。
答:不允许。




关于建设工程企业资质审查意见的公示
按照《行政许可法》及有关建设工程企业资质管理规定,受上海市住房和城乡建设管理委员会的委托,上海市住房和城乡建设管理委员会行政服务中心对近期申请建设工程企业资质的申报材料进行了审查,现将审查意见予以公示。
自公示之日起10个工作日内,公示意见为“不通过”的企业,可通过建设工程企业资质申报界面“申诉”通道上传申诉材料扫描件,并将书面申诉材料加盖公章,交至上海市住房和城乡建设管理委员会行政服务中心受理大厅(徐汇区小木桥路683号)。逾期未提交申诉材料的企业,视作放弃申诉。
公示期内,任何单位及个人,如对公示意见有异议的,均可向上海市住房和城乡建设管理委员会行政服务中心反映情况。单位反映情况需加盖公章,个人反映情况需签署真实姓名并留下联系电话、地址和邮政编码。
上海市住房和城乡建设管理委员会行政服务中心







延伸阅读
建筑企业资质新办、增项审查不同意意见汇总
1、 技术负责人"黄**"补充提供个人业绩证明材料。"姚**"职称证书有疑,待核实
2、审计报告存疑、未上传审计报告
3、技术负责人李**工作经历和真实劳动关系存疑
4、技术工人配备不达标、电子申报表中技术工人填报不全
5、技术负责人李**不符合要求
6、多资质申请职称人员配置不满足要求;
7、罗**技术负责人基本情况及业绩表不符合要求,身份证存疑
8、未填报技术工人相关资料、职称人员未填报相关资料、注册人员配置不满足要求
9、业绩未提供竣工验收报告,资料上传混乱,存疑
10、填报经历与社保不符、中级职称人员配备不达标、职称证专业不达标
11、技术负责人一建注册与施工管理经历不符,存疑
12、技术负责人不达标(该技术负责人一直在设计院工作,到建筑公司直接担任技术负责人,不合逻辑
13、技术负责人业绩不达标,且两项业绩为同类工程(建筑专业资质申报)
14、社保承诺非申报前3个月承诺,公章签字存疑。
15、技术负责人宋**一建变更记录与施工管理经历不符
16、何*既是申报的建造师,也是岗位技术工人,按要求只能作为1人考核
17、申请表单人员重复填写,企业主要人员数量不足
18、申请表技术负责人与附件材料不一致,无法认定
19、技术工人不达标王*,周*按申请表中提供的身份证信息存疑。
20、企业财务报表上传不全,无法考核企业净资产
21、技术负责人"张**"补充提供个人业绩证明材料。
22、技术负责人"余*"2项个人业绩完成单位“重庆**有限公司”无市政总承包资质。补充提供个人业绩证明材料。
23、技术负责人赵*个人基本情况及业绩表填报不符合要求
24、吴**多公司执业,注册信息、个人业绩存疑;
25、净资产填报与审计报告不一致、财务审计报告不符合申报要求
26、企业业绩描述不清晰、存疑
27、机械设备技术指标存疑(如考核设备)、机械设备技术指标不明确、存疑(如考核设备)、未上传设备清单及发票
28、厂房证明资料存疑(钢结构资质新办)
29、未填报人员、业绩申报资料
30、未提供厂房及机械设备证明资料
31、甘**职称专业不符合要求、技术工人叶**等人网上未查询到
32、技术工人隋**、翟**证书无级别,无法认定
33、社保承诺没有具体时间、社保承诺书无指纹手印
34、电子申请表单中职称人员、岗位技术工人录入不全
35、财务报表现金流量表未加盖企业公章,不予认定有效财务报表
36、技术负责人化**与本批次其他申请企业技术负责人及有职称人员为同一人
37、技术负责人业绩与网上不符、技术负责人业绩规模指标不达标
38、技术负责人主持完成业绩所在的企业没有施工总承包资质
39、技术负责人业绩规模与网上公示信息不符
40、技术负责人"陈**"个人业绩疑非机电工程项目,补充提供相关业绩证明材料
41、社会保险承诺不符合标准要求
42、财务报表非申报资质上一年度或当期报表、营业执照与章程中的净资产指标冲突
43、技术负责人业绩项目规模指标非标准界定规模指标
44、技术负责人业绩不达标,技术负责人两项业绩都是先施工,后取得施工许可证,违反基本建设程序,不予认定。
45、申请表上传不规范,技术负责人未签字、技术负责人业绩表未签字
46、技术负责人业绩规模与网上公示不一致
47、技术负责人2023年1月在该企业任职,社保承诺从2022年12月开始为其缴纳保险,社保承诺存疑。
48、防水防腐保温工程二级:技术负责人业绩考核指标是防水或防腐工程,提供的业绩为进行分割,无法判断具体合同额是否达标,且存在表述错误,真实性存疑。
49、技术负责人王某光工作简历与注册建造师单位变更时间矛盾
50、厂房房证为办公性质不予认定
51、技术负责人业绩取得单位监管平台没有相关信息,无法认定
52、技术负责人职称证书存疑,且工作单位也与当时公司名称不一致。
53、技术负责人杨*职称证工作单位与发证机关不同省份,证书存疑
54、财务报表无任何相关负责人员签字、盖章,不予认定。
55、无技术负责人业绩材料。
56、有职称人员职称专业不满足标准限定专业
57、技术负责人业绩表未上传
58、章程无股东签字
59、申报材料未见中级有职称人员相关资料。
60、武**执业资格不满足申报要求,工作经历存疑
61、郭**个人业绩描述不清晰,存疑
62、付**执业资格不满足申报要求
63、未上传法人承诺书、审计报告
64、叶**个人基本情况及业绩表填报不符合要求
65、职称人员配备不达标、企业净资产不达标
66、企业基本情况表二与审计报告不符,审计报告存疑
67、郑*身份证、职称证书内容、工作经历存疑
68、职称人员配置不满足要求
69、注册人员郭*、曾*工作经历和真实劳动关系存疑;
70、技术负责人任**、张*职称证、工作经历、个人业绩存疑
71、熊**职称证书存疑
72、杨**工作经历不满足要求
73、人员专业配置不满足要求
74、企业名称已变更,应按变更后的名称作为申请方上报。
75、营业执照到2023年*月*日,已过期、技术负责人业绩不满足等级标准要求
76、技术负责人职称不满足等级标准要求
市政二级新办、增项原因
1、社会保险承诺不符合标准要求
2、技术负责人与本期其他企业申报人员重复
3、附件中的技术负责人简历缺少照片
4、技术负责人业绩不达标,业绩监管平台信息不能认定为市政综合工程,另外技术负责人业绩完成单位资质等级与实际不符
5、技术负责人业绩不达标
6、提交的“企业缴纳社会保险承诺书”不符合标准要求,请提交申报前1个月的社会保险承诺书后,再次提交申请
7、该申请的技术负责人“***标段、**公路改建及资农桥改造工程D标段”项目,非市政工程,不符合审批条件,不予通过
8、申请表单中的“企业财务状况”与附件材料中的财务报表不符;技术负责人业绩不达标。
9、增项资质:社保承诺书不满足申报前3个月要求
10、“中级以上职称人员”中任**有二级建造师注册证书,其注册单位非该申请单位
11、依据资质管理标准及实施意见附件2申报材料清单规定,升级申请资质企业主要人员提供申报前三个月社保证明承诺材料,申请人当月申报并提供包含当月社保证明承诺,不予认定有效社保承诺;
12、技术负责人业绩没有明确具体规模指标
13、业绩**垃圾处理厂工程监管平台中标时间2013年,竣工2014年,与申请人上报资料所述时间未中标即施工,且竣工时间也与监管平台信息不符。
14、建筑业企业资质申请表中初审意见审查净值产认定值与附件材料中的财务报表数值不符。
15、企业名称已变更,应按变更后的名称作为申请方上报。
16、技术负责人基本情况及业绩表中提供的本人完成施工项目在“全国建筑市场监管公共服务平台”均未查询到
17、该申请的技术工人“朱*(女)”出生日期为19**年,超过投保年龄不符合审批条件;技术负责人业绩“**污水处理厂提标改造工程”在全国建筑市场监管公共服务平台上体现的建设规模不符合标准要求,请补充材料后再次提交申请
18、技术负责人业绩***市政综合工程存疑不达标,虽然该项目网上可查,但该业绩发包人为**市政工程公司本身为施工单位且该单位已注销,同时该业绩监管平台信息仅工程名称包含市政综合字样不能简单认定为市政综合工程
19、技术负责人业绩***供水厂二期建设工程业绩取得单位***有限公司市政贰级资质取得时间应为2021年7月,监管平台所示业绩取得时间早于资质下发时间不予认定。
20、该申请的技术负责人业绩中的“****污水排水泵站建设工程”的中标单位与提交的《技术负责人(或注册人员)基本情况及业绩表》不一致,请按该单位未改名时填写,补正后再次提交。
21、建造师董**、李**网上不可查,注册建造师不足五人
22、建筑企业资质申请表技术工人总数填写错误,技术负责人简历填写的(机电贰级)
23、申请表中注册建造师陈**身份证号填写错误
24、技术负责人刘**其二级建造师的注册单位为“辽***业公司”非该申请单位、其人员证书及业绩不予以认可
25、技术负责人业绩在全国建筑市场监管公共服务平台均不可查
26、技术负责人业绩存疑不达标,***发区项目监管平台所示竣工验收备案时间为2018年4月,非申请人上报的2016年8月,同时该项目施工时间段覆盖业绩****新区东站项目,一个技术负责人不能同时担任两个项目技术负责人。申请人上报不实技术负责人业绩,全部业绩均不予认定
27、有职称人员刘**、李**由**省住建厅发证的中级职称证书存疑,尤其刘**所谓的机电专业职称证书在省住建厅设置的16个评审专业中也不存在;2.附件材料的申请表无法正常打开文件。
28、技术工人专业不满足资质标准要求
公路二级
1、技术负责人未提供业绩证明材料,技术负责人业绩不满足等级标准要求。
2、提供的平地机功率为60千瓦,不满足该项设备最低评审要求(120千瓦);技术负责人部分业绩存疑,不予认定。
3、未提供空压机、装载机等设备材料,不满足要求。未提供企业业绩材料,企业业绩不满足等级标准要求。
4、8吨以上压路机不足5台,不满足要求。
资质申报业绩注意事项
不管是企业还是个人,业绩都是资质申报、证书申请时需要提供的材料,那么哪些业绩是不被认可的呢?
哪些业绩不能认定为有效?
根据《建筑业企业资质管理规定和资质标准实施意见》规定:
1、单位工程未竣工验收或验收不合格,不能作为申请建筑工程施工总承包资质的业绩考核。
2、配套工程不得单独作为企业申报施工总承包资质工程业绩考核。
(注:《建筑法》第二条写明,配套工程是指与各类房屋建筑及其附属设施的建造相配套的线路、管道、设备的安装活动。)
3、超过时限的工程业绩不予认可。
《建筑业企业资质标准》中要求的“近5年”或“近10年”,是指自申请资质年度起逆推5年或10年期间竣工的工程业绩。如:申报年度为2018年,“近5年”的业绩是指2013年1月1日之后竣工(交工)验收合格的项目。
4、超越本企业资质承包工程范围的工程业绩不予认可。
(注:企业以境外承包工程作为代表工程业绩申报的,不考核其是否超越资质承包工程范围。)
5、项目负责人不规范执业
企业申报的工程业绩中,项目负责人在项目实施时存在非本企业注册建造师、不具备注册建造师资格、超越注册建造师执业范围执业、或违反有关规定同时在两个及以上项目担任项目负责人的,企业该项工程业绩不予认可。
6、保密工程不得作为企业代表工程业绩申报。
7、群体建筑(无论基础是否相连)不作为单体建筑面积业绩考核。
8、轻钢、网架结构跨度业绩,不作为建筑工程施工总承包跨度业绩考核。
9、企业因负有工程质量、生产安全事故责任被降级、吊销资质,其相应工程业绩不得作为代表工程业绩申报。
10、工程业绩弄虚作假申报资质被通报批评或撤销资质的,其相应工程业绩不得作为代表工程业绩申报。
需要注意:
1、满足多项技术指标的单位工程,只作为一项指标考核。
《建筑业企业资质标准》中分别考核累计和单项技术指标的,同一工程业绩可同时考核,但铁路方面资质除外。
2、《建筑业企业资质标准》中业绩要求的“×类中的×类”必须分别满足,不能相互替代。
如:建筑工程一级资质标准,要求企业完成“4类中的2类以上工程”,是指企业完成的工程中,高度、层数、单体面积、跨度等4类考核指标中至少应满足2类,否则即为业绩不达标。
3、企业申请多个类别资质的,工程业绩应当分别满足各类别资质标准条件。
4、企业以施工总承包方式承接的工程,不论该工程是否实行分包,均可作为其施工总承包业绩考核。
5、申请专业承包资质的,以企业依法单独承接的专业工程业绩考核。
此外,在资质申报过程中,与业绩相关的、出现频率较高的“不通过”原因有以下几点,供大家参考!
1、合同显示工期总日历天数与中标通知书显示工期不符,存疑,不予认定。
2、工程合同工期、计划竣工时间与实际竣工日期跨度较大,存疑,不予认定。
3、所有业绩竣工日期与验收日期为同一天,不合常规。
4、所有业绩中项目完工时间与合同约定竣工时间完全一致,且竣工验收时间刚好也在同一天,不符合国内项目施工常理和实情,存疑,不予认定。
5、中标通知书早于图纸设计时间。
6、业绩工程的合同无签订日期,无效合同。
7、业绩图纸的出图日期与执业印章有效期不一致,存疑,不予认定。
8、业绩工程的设计图纸上的建设单位同中标通知书和验收表、合同上的建设单位不一致,不予认定。
9、项目设计负责人的签字在施工图纸图签与竣工验收中不一致,存疑。
10、图纸中设计单位项目负责人与竣工报告中设计单位项目负责人不一致,存疑,不予认定。
11、在全国建筑市场监管公共服务平台中均无记录,非有效业绩,不予认定。
12、业绩规模不符合资质标准要求,不予认定。
13、业绩数量不达标。
14、建筑面积不足。
15、建筑面积与图纸总建筑面积不一致,存疑。
16、业绩未提交各层平面布置图,面积无法考核,不予认定。
17、业绩超注册专业范围,不予认定。
18、业绩为超资质承揽,不予认可。
19、业绩未体现特定指标,不予认定。
20、工程真实性存疑。
21、设计图纸出图专用章、建筑师个人执业印章不清晰,图纸存疑,不予认定。
22、工程承建单位非申报单位,不予认定。
23、所附图纸均不规范(非完整图纸),不予认定。
24、设计部分不予认定。
25、提供业绩中未提供图纸,无法反映考核指标,不予认定。
26、业绩竣工验收证明中的验收结论栏内容为同版复制,不予认定。
27、所有业绩中竣工验收报告里没有合同结算价款,存疑,不予认定。
28、业绩工程结算审核报告书无造价人员签章,存疑,不予认定。
29、业绩均未按要求提供合同专用条款,不予认定。
30、业绩工程项目资金来源均为财政拨款,合同中均不显示工程立项批准文号,存疑,不予认定。
31、各项政府投资项目均未招标备案,存疑,不予认定。
32、业绩工程的中标通知书中明确为招标工程,但在施工合同中注明为非招标工程,前后矛盾,不予认定。
33、提供的资料不能证明项目建设期间变更增加层高手续依法合规,不予认定。
34、未提供竣工验收证书或工程试运行证明。
35、业绩工程的审计报告存疑。
36、业绩工程的施工合同中造价大小写不一致,存疑,不予认定。
37、所有代表工程业绩的中标通知书、工程合同、竣工验收证明,时间跨度从2009年到2016年,格式雷同,存疑,不予认定。
38、业绩工程的中标通知书签字盖章不清晰。
39、代表业绩的竣工验收报告中的工程概况内容有误,存疑,不予认定。
40、结构类型与建筑设计说明不符,存疑,不予认定。
中深建业建设集团有限公司